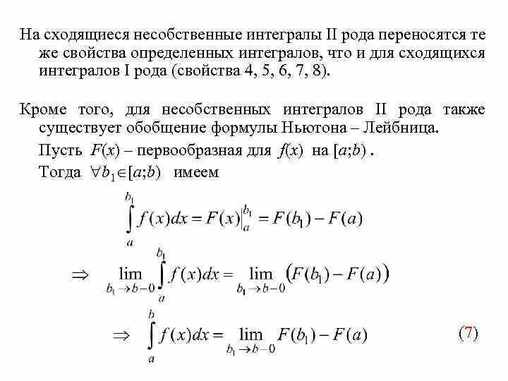
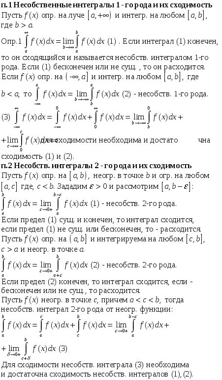
Сходимость несобственных интегралов 2 рода