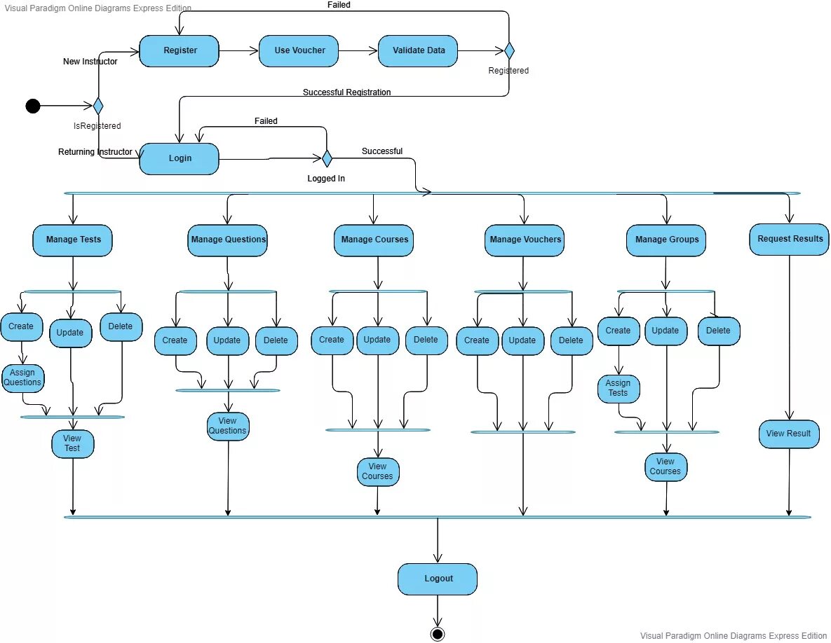
Show on the diagram