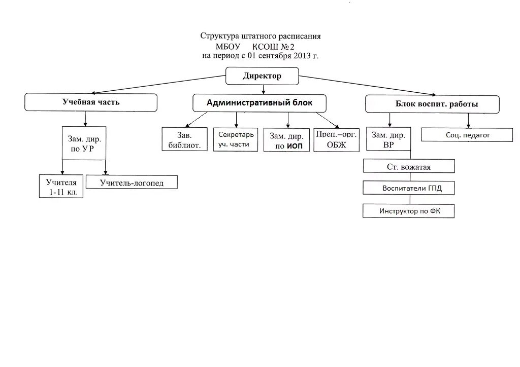
Штатная структура пример