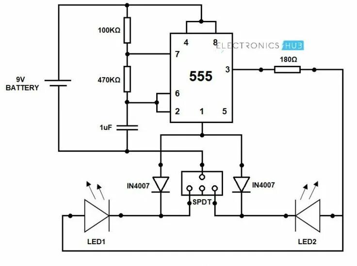
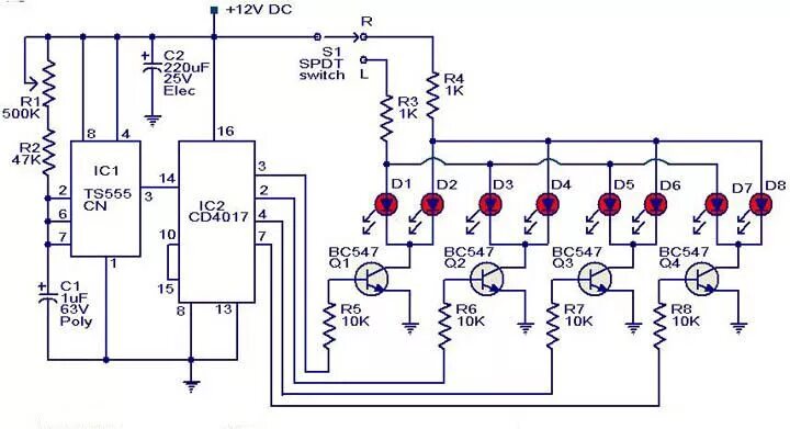
Signal circuit