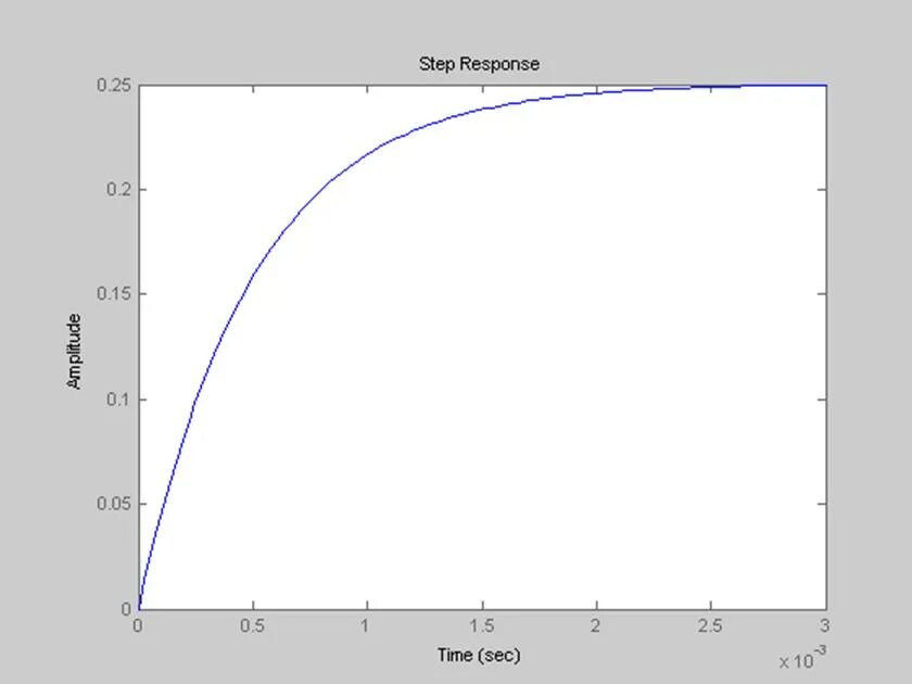
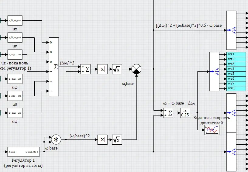
Simlntech