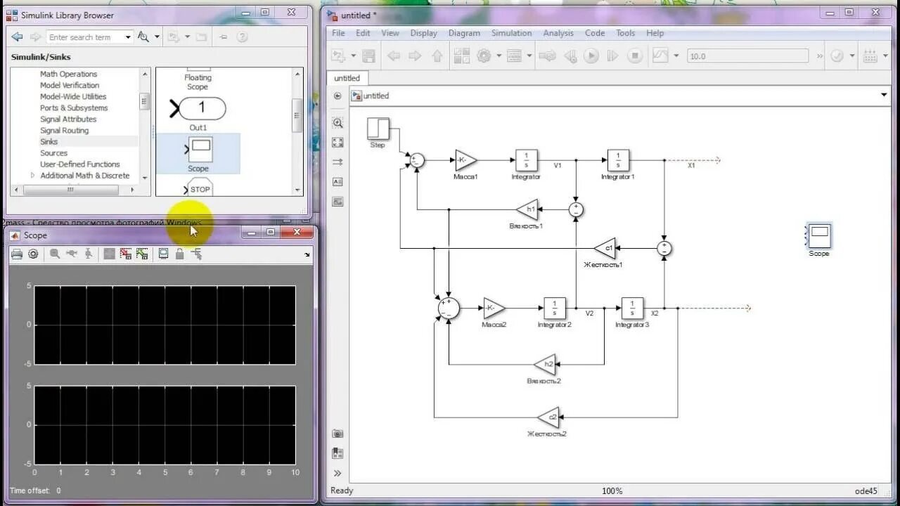
Simulink это