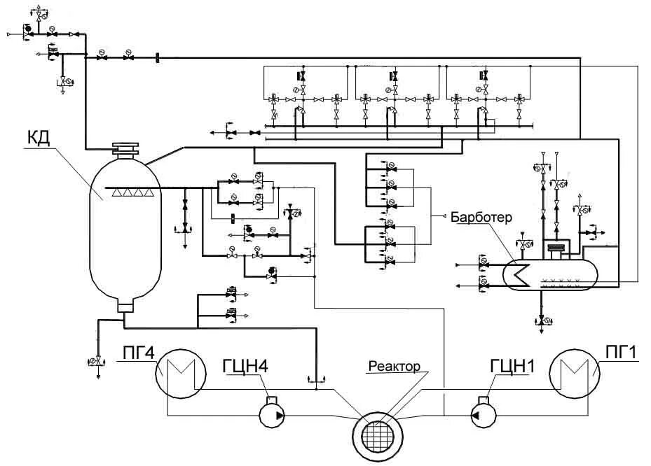
Система компенсации объема