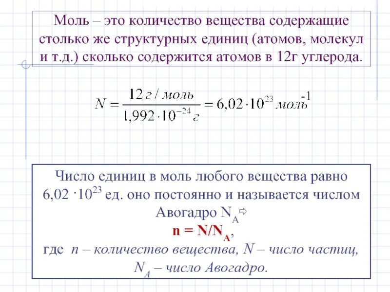
Сколько молекул содержит 1 м моль вещества