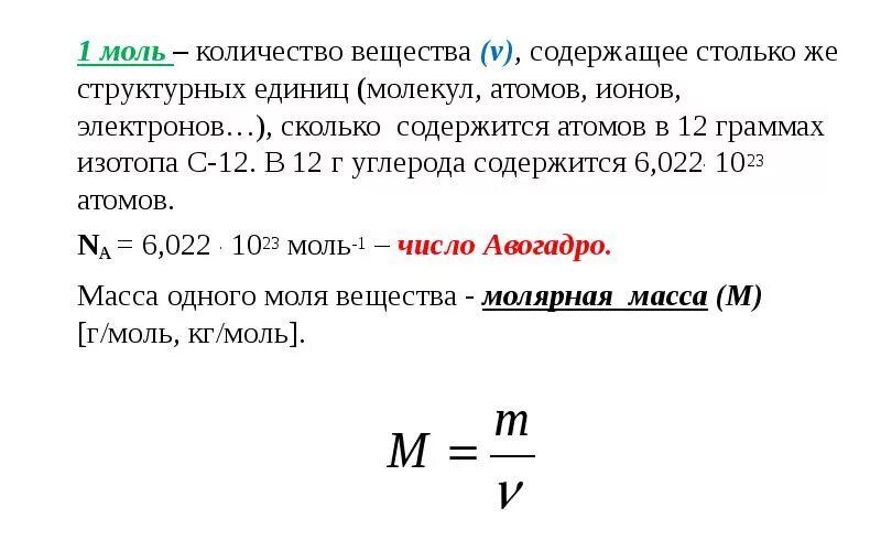
Сколько структурных