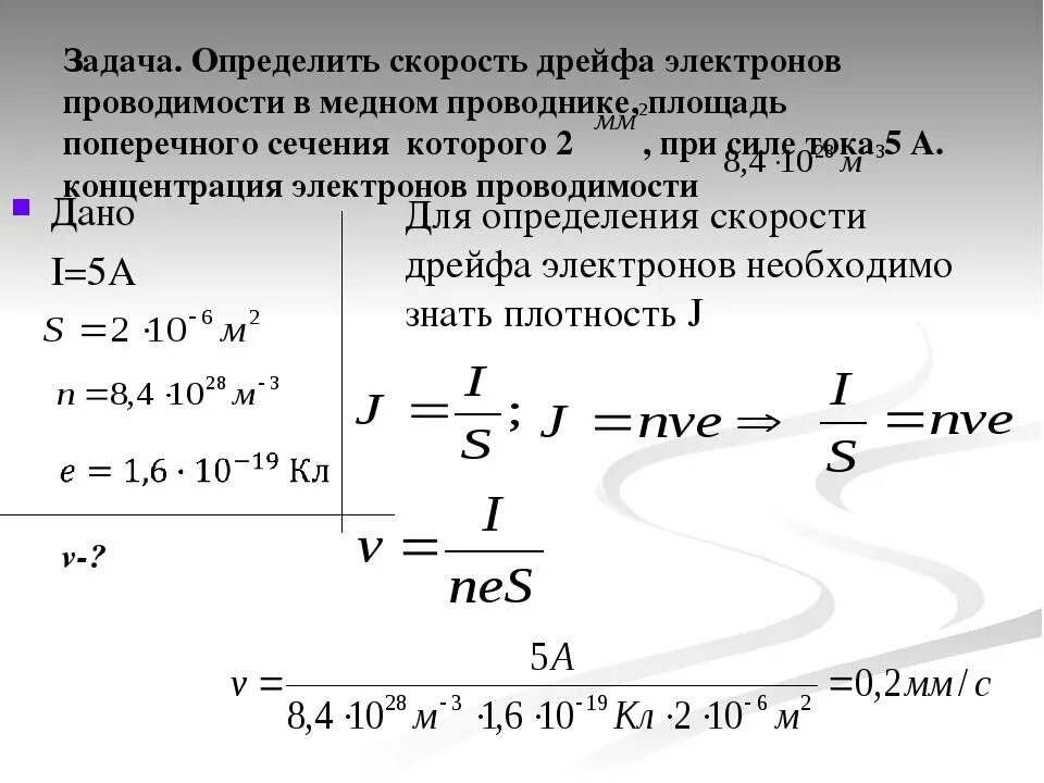
Скорость движения электронов в медном проводнике