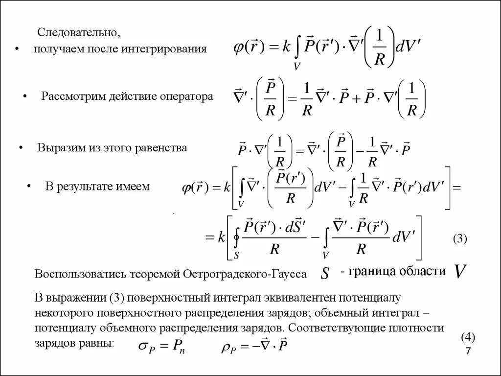
Следовательно достигнуть