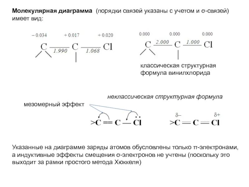
Смещение электронов