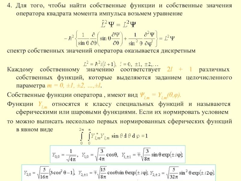
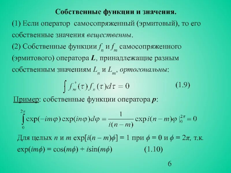
Собственные функции