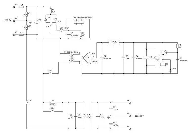
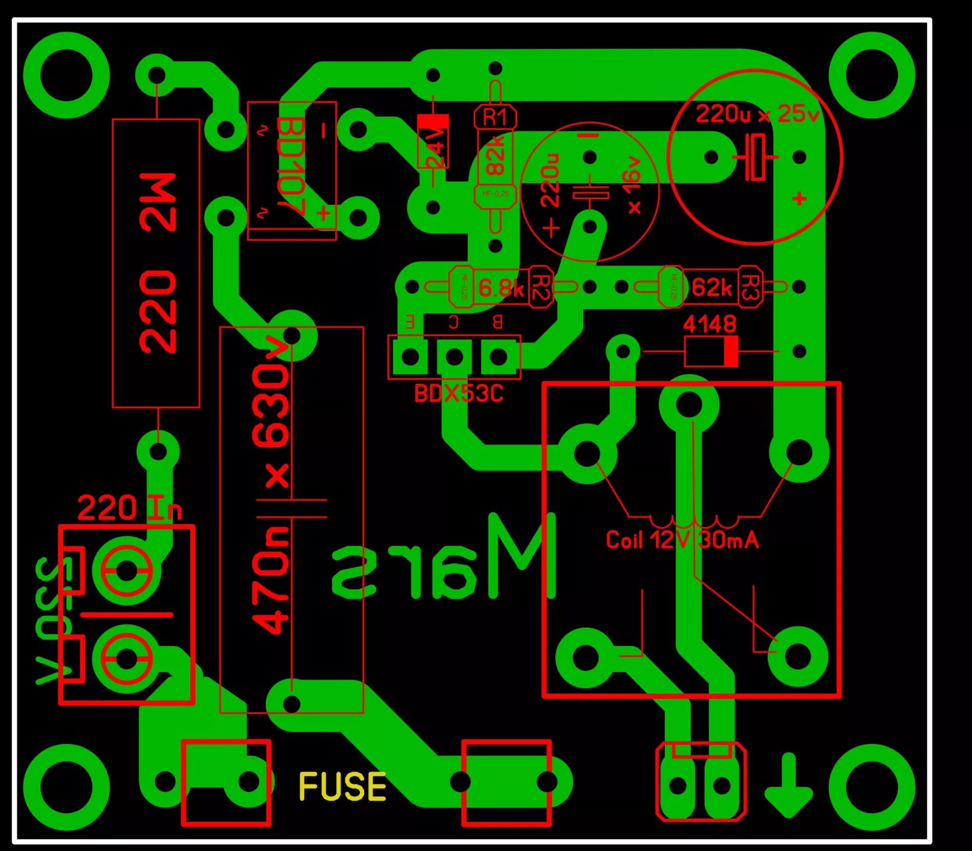
Софт старт