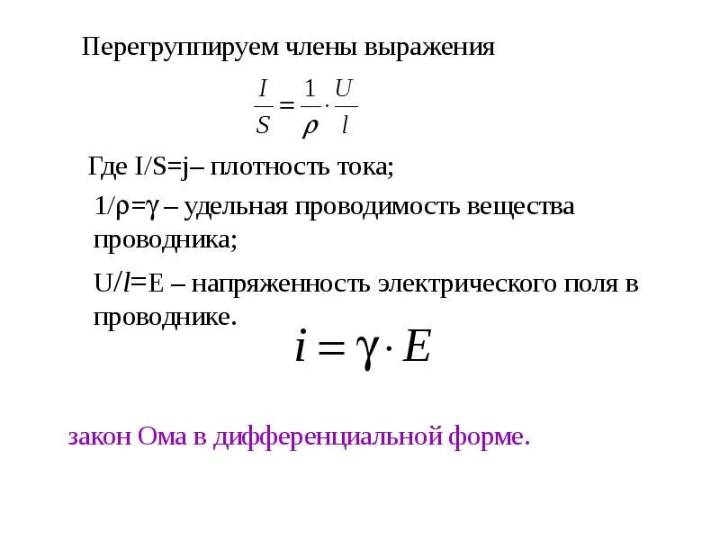
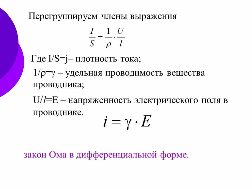
Сопротивление и плотность тока