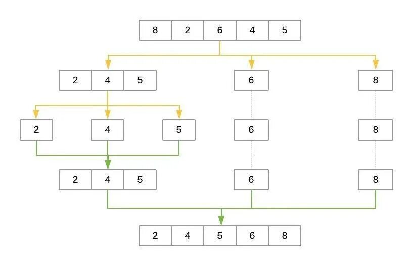
Сортировка вставками питон