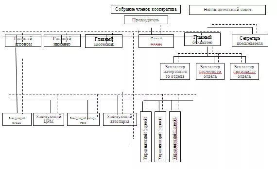
Состав спк