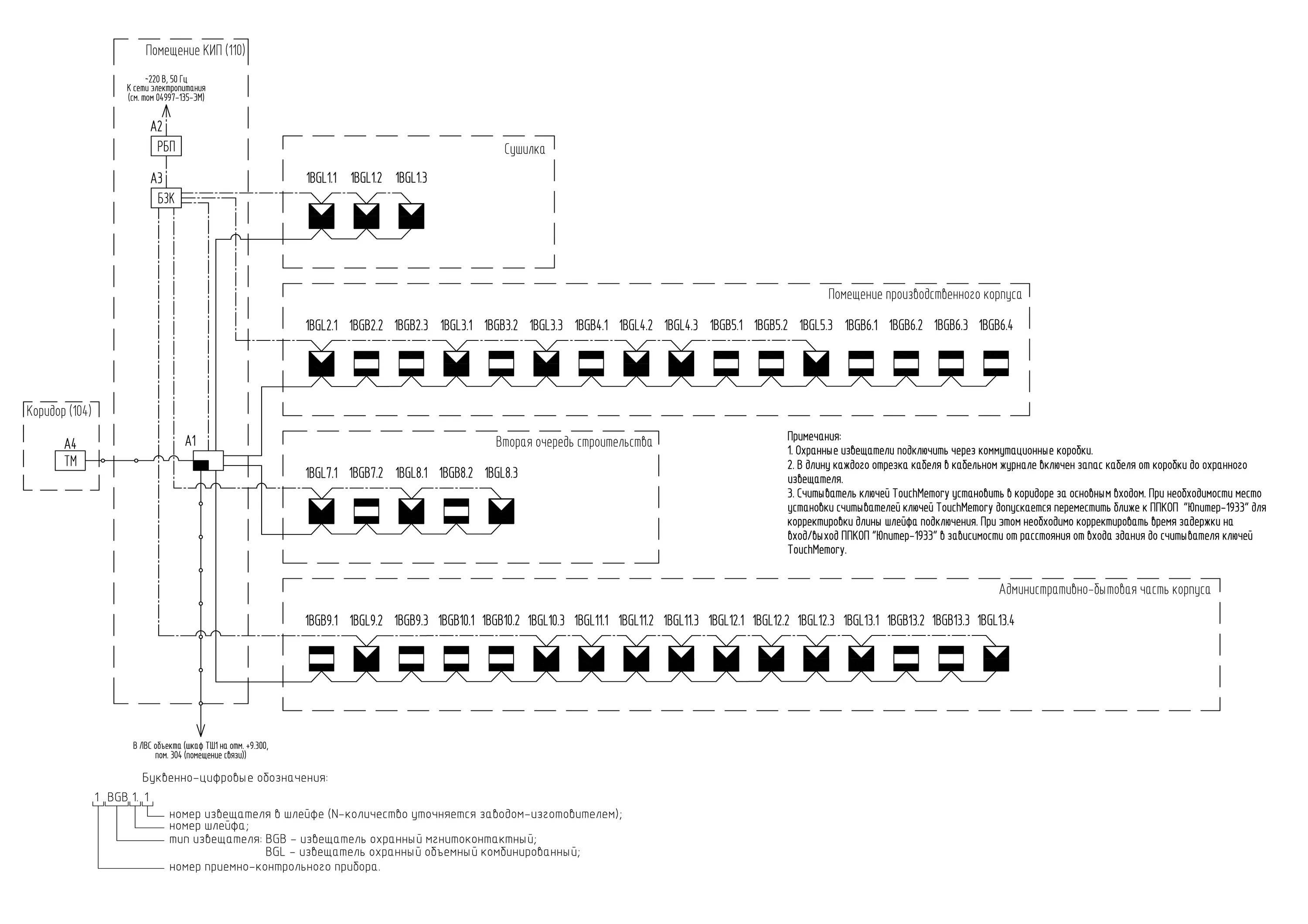
Состояние шлейфа сигнализации