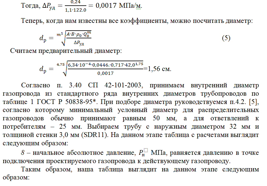
Сп 42 101 2003 общие