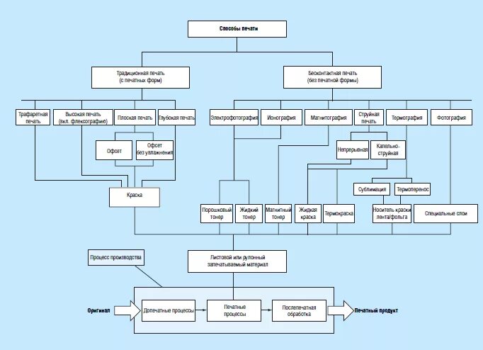
Способы изготовления печатных