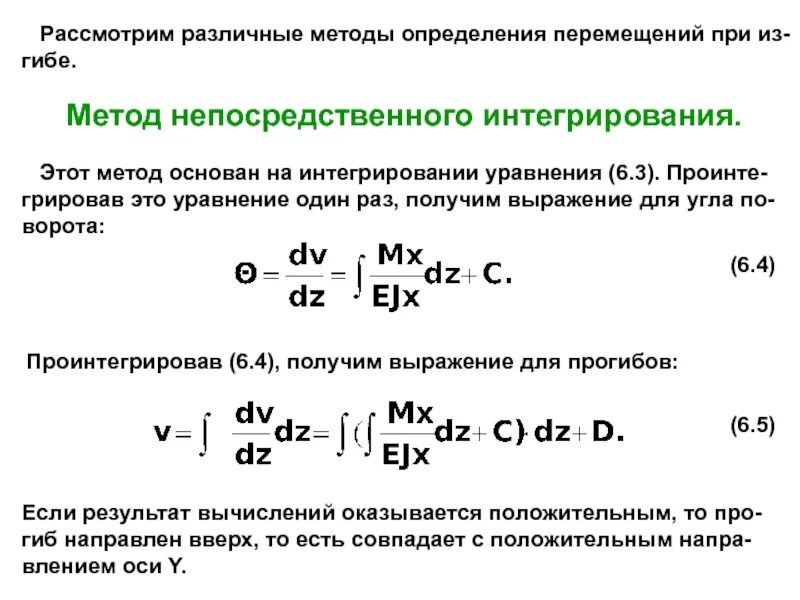
Способы определения перемещений