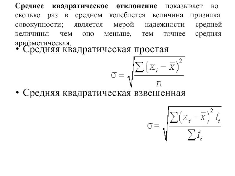
Среднее квадратическое отклонение чисел