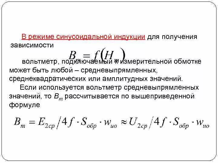
Среднеквадратическое значение сигнала