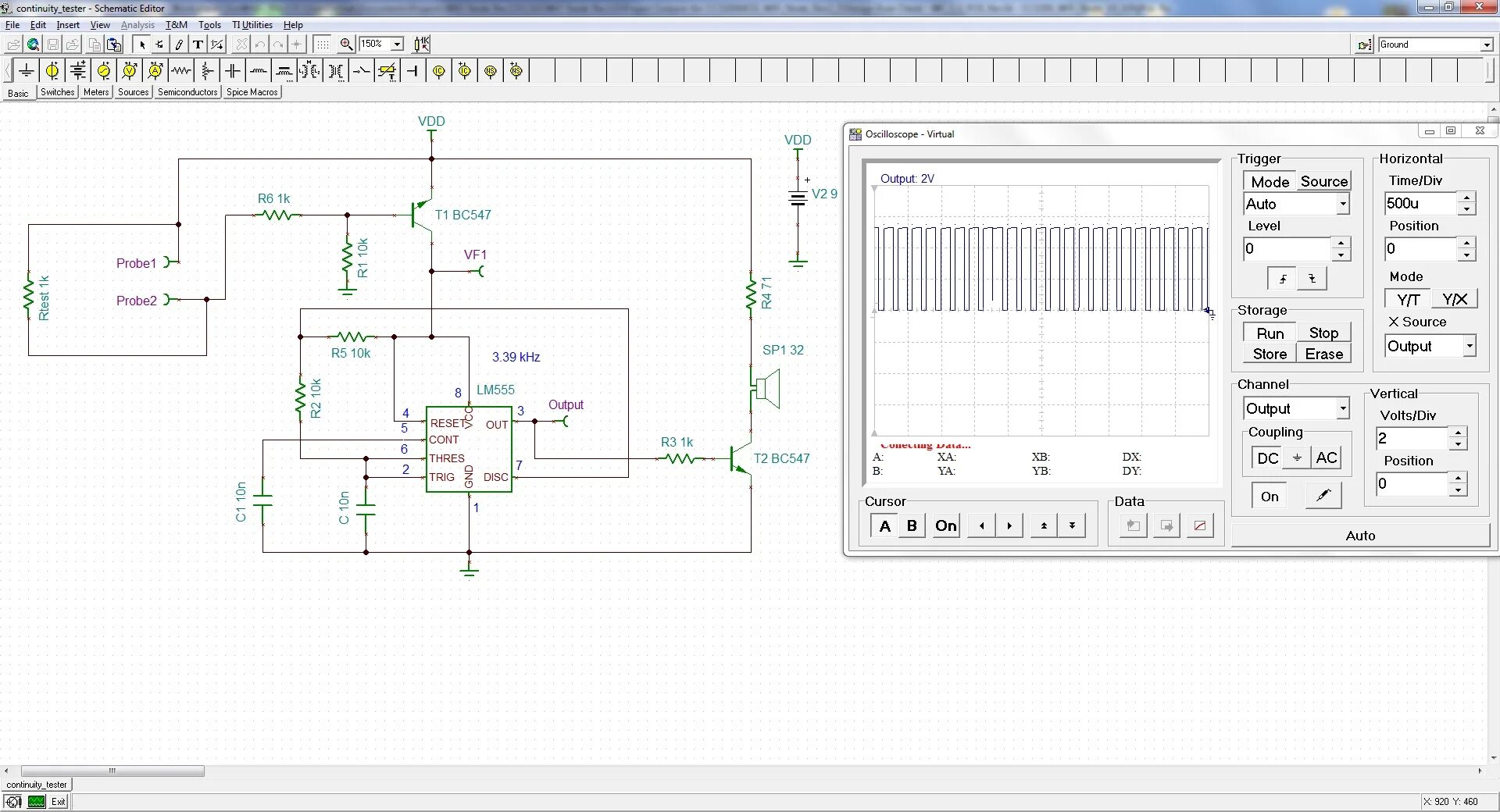
St testing test