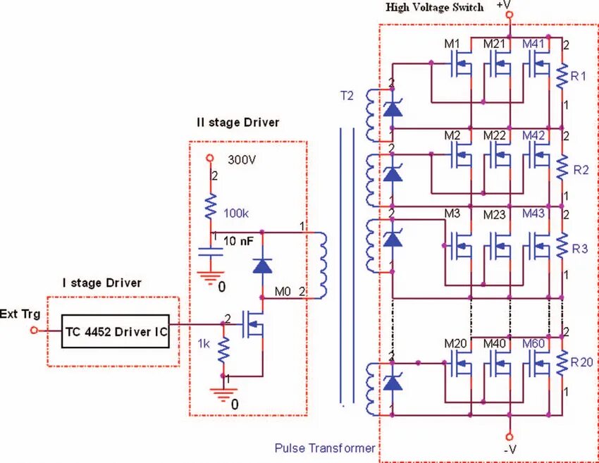
Stage driver