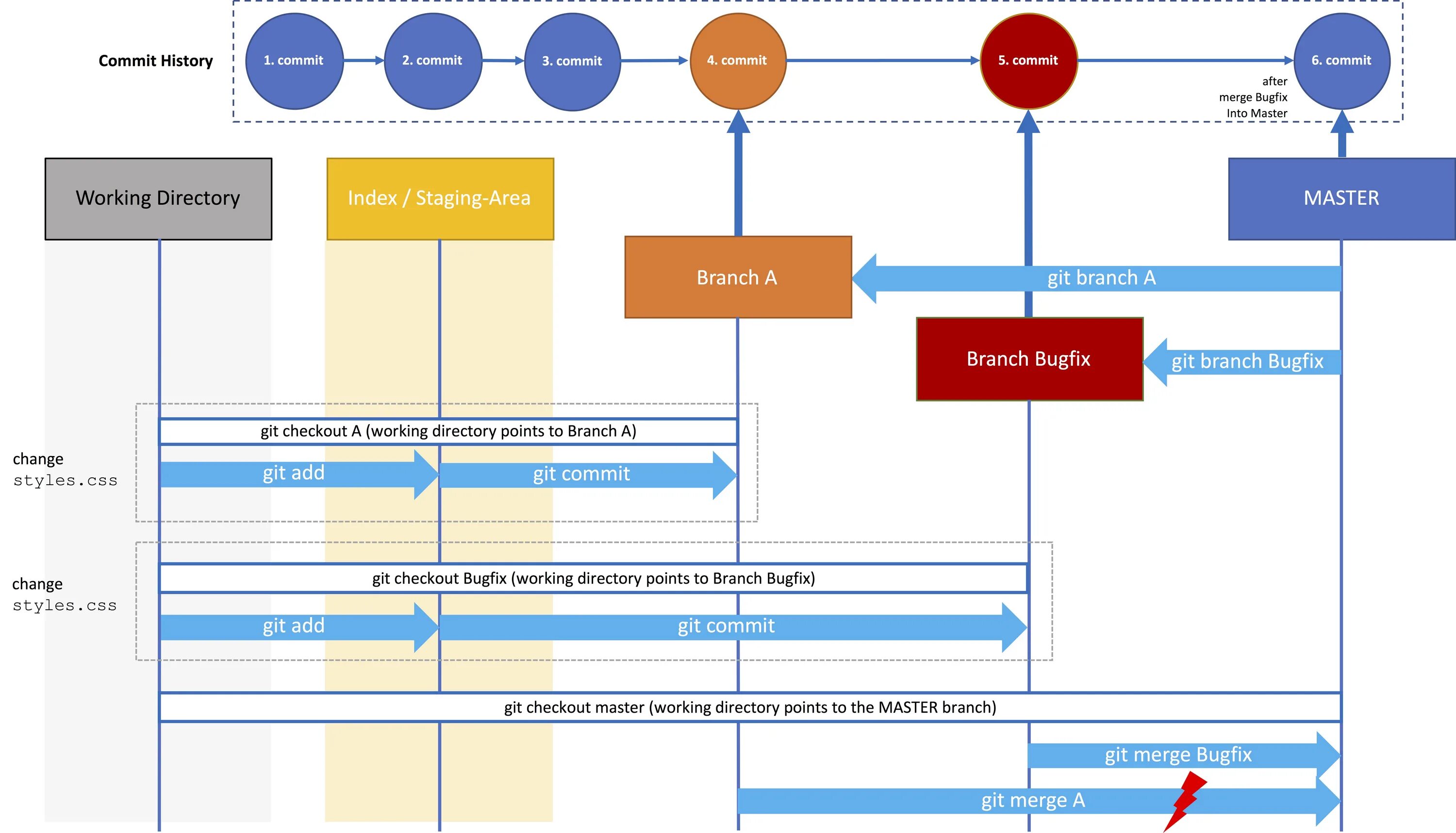
Staging branch