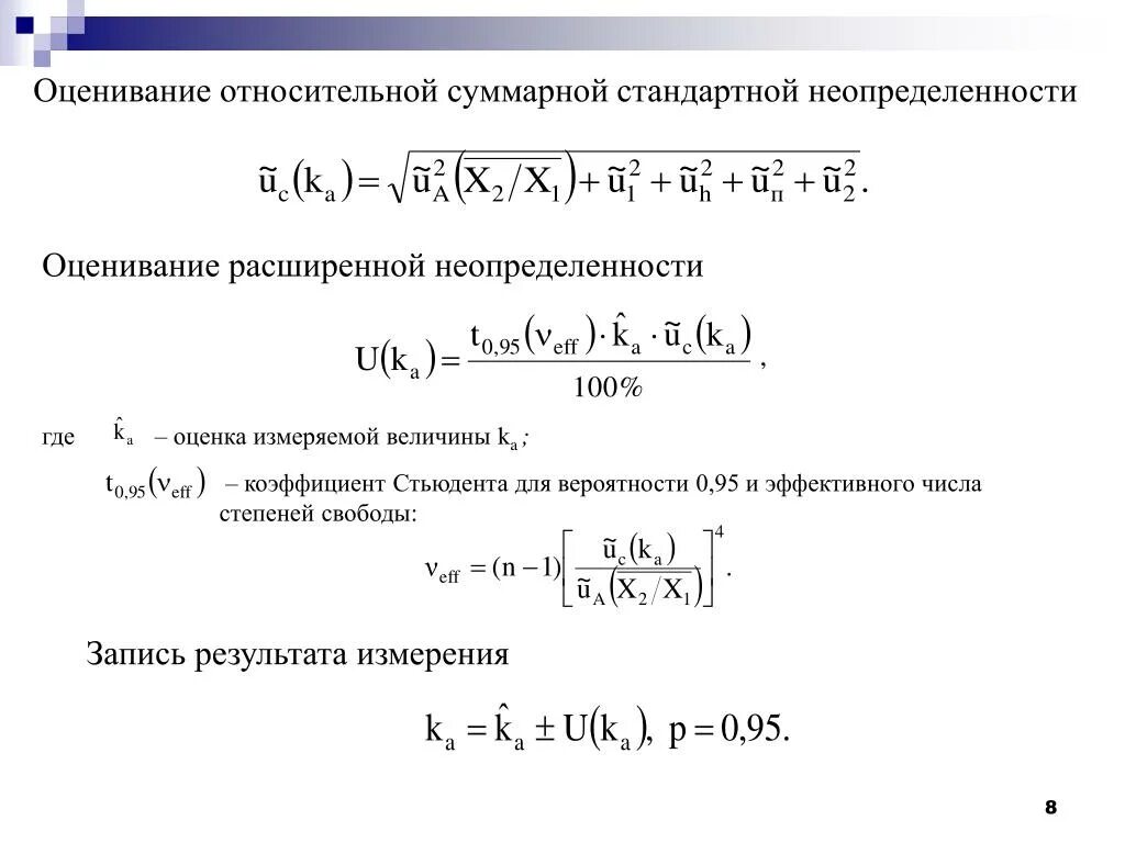
Стандартная неопределенность по типу а