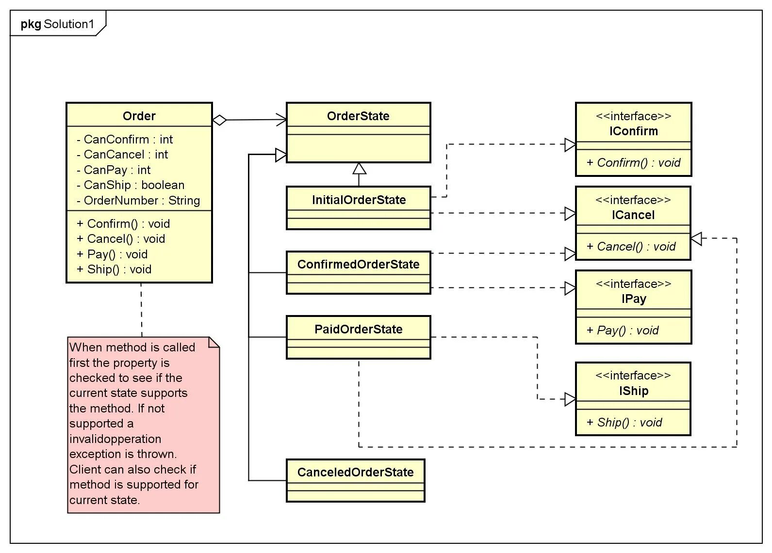
State design