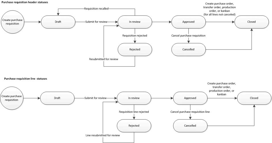
Status processing