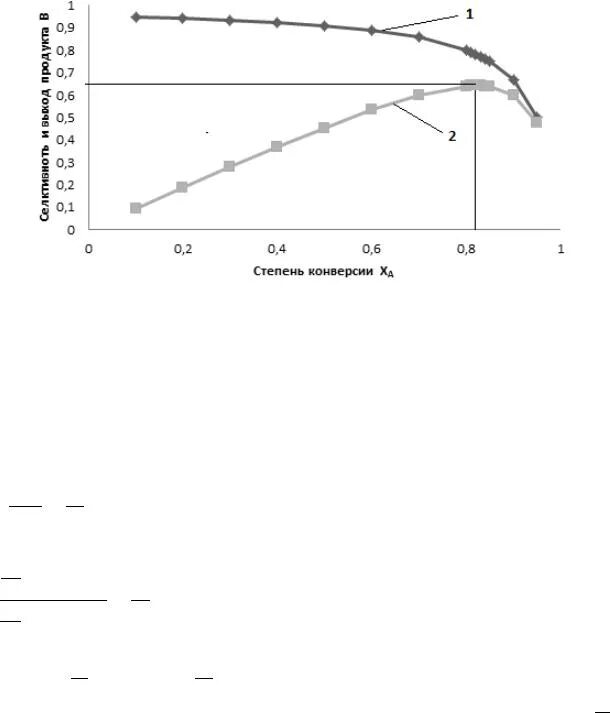
Степень конверсии