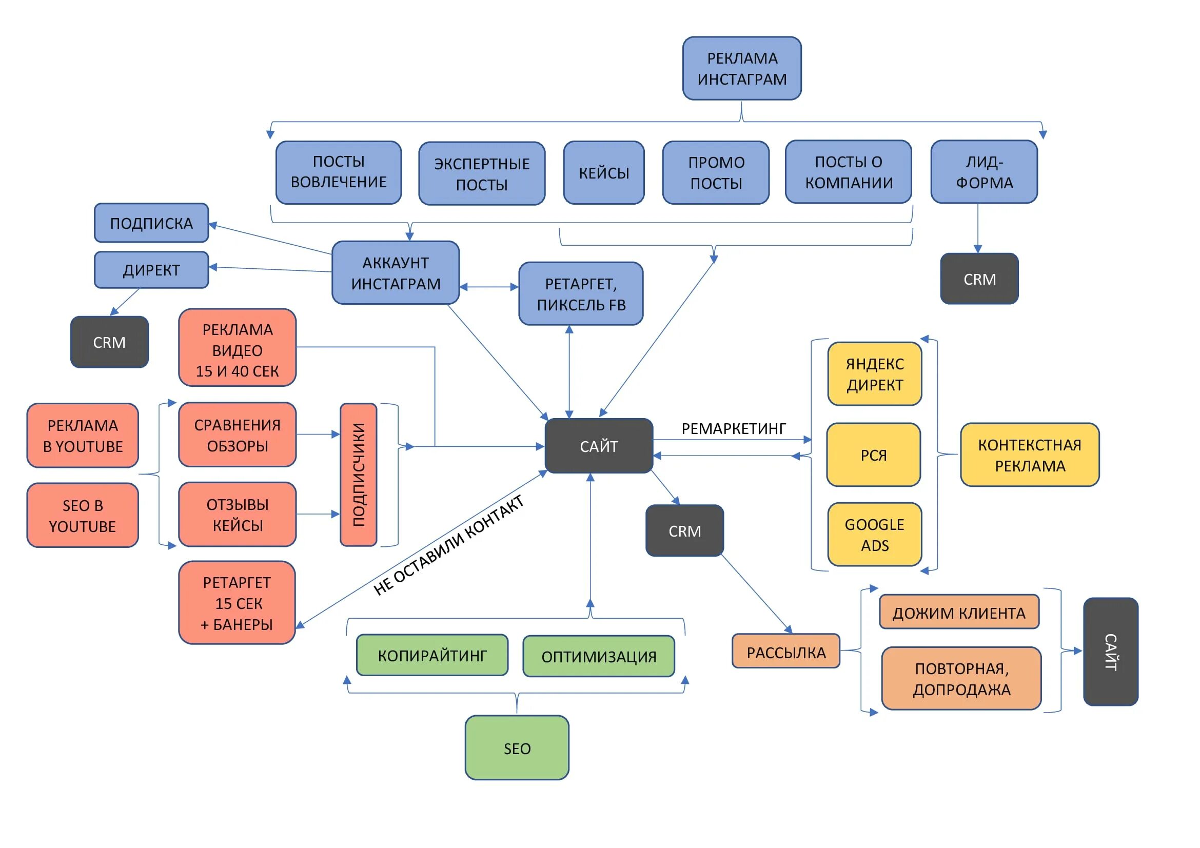
Стратегия кейсы