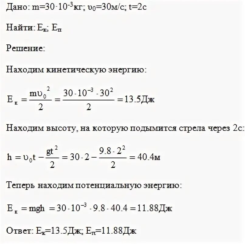
Стрела выпущенная вертикально вверх со скоростью