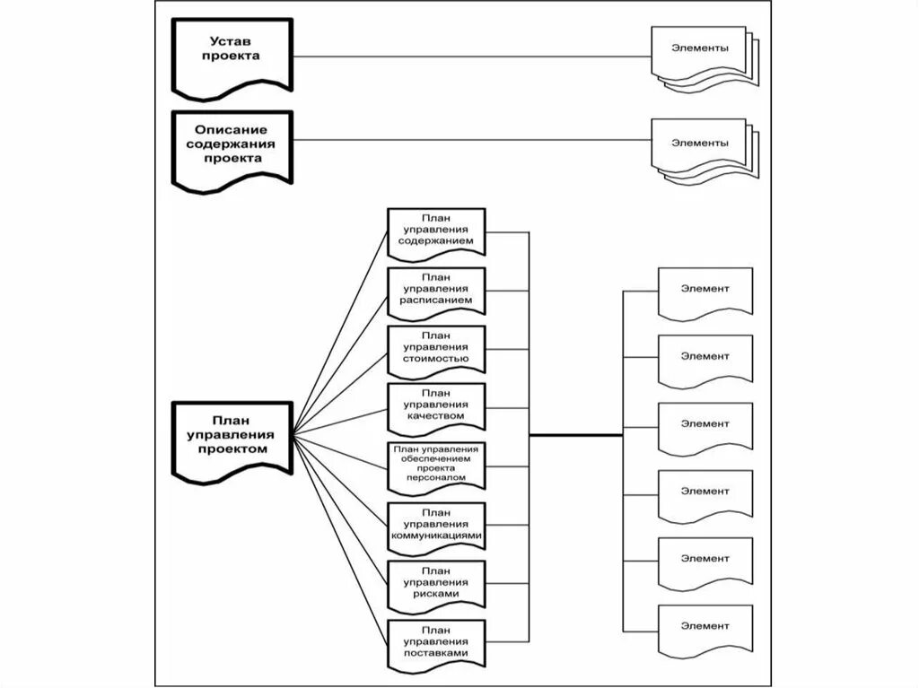
Структура проекта интеграции