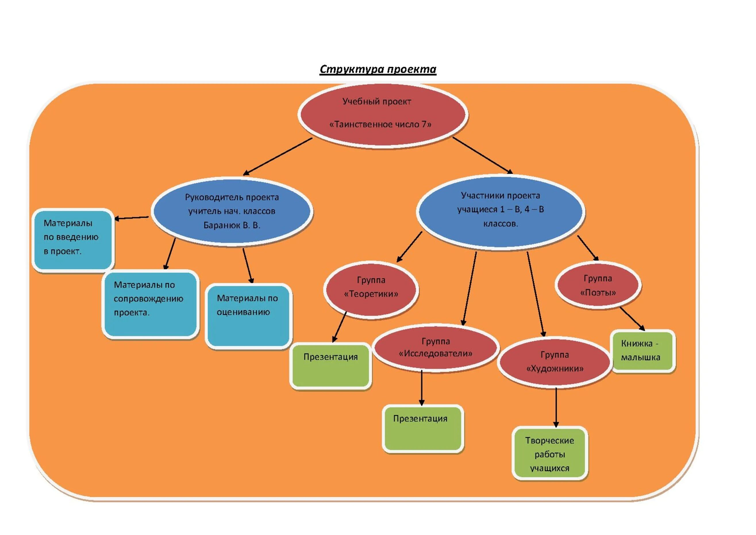
Структура проекта определение