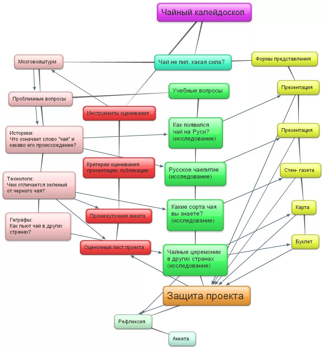
Структура проектов c