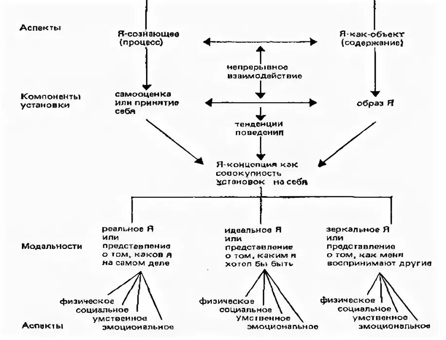
Структура я и оно