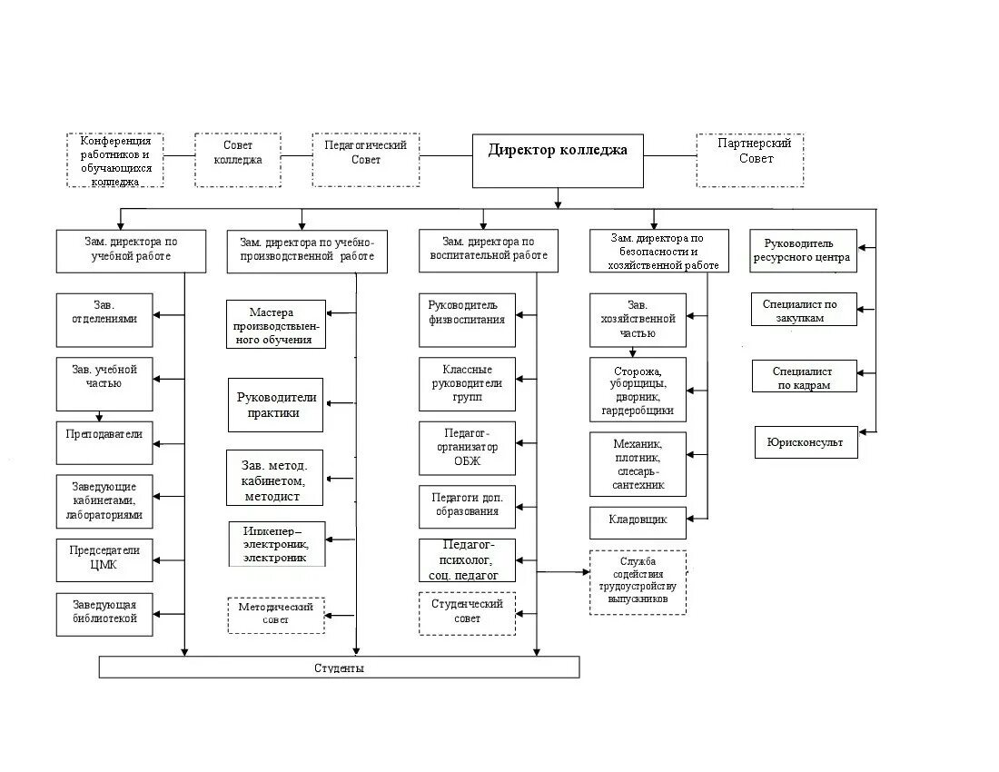
Структуры сб