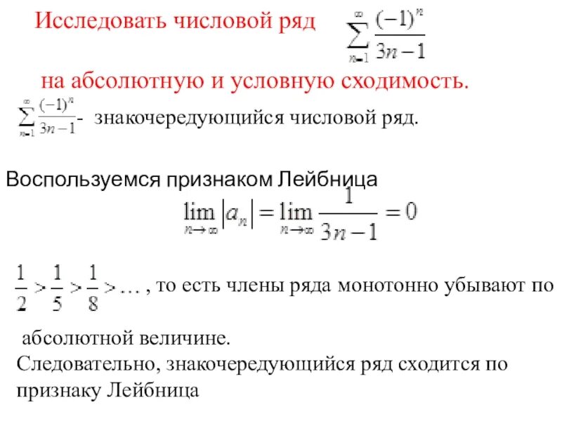
Сумма признаков