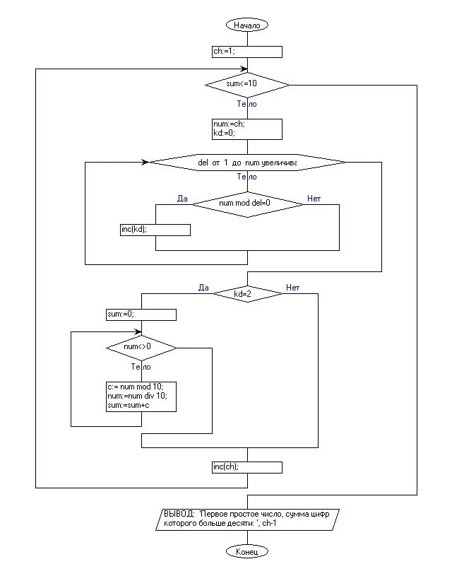
Сумма цифр заданного четырехзначного числа