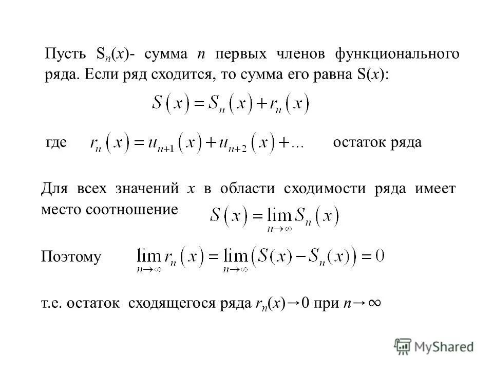
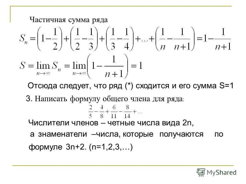
Сумма x n n