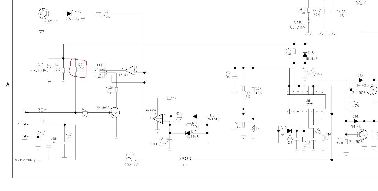
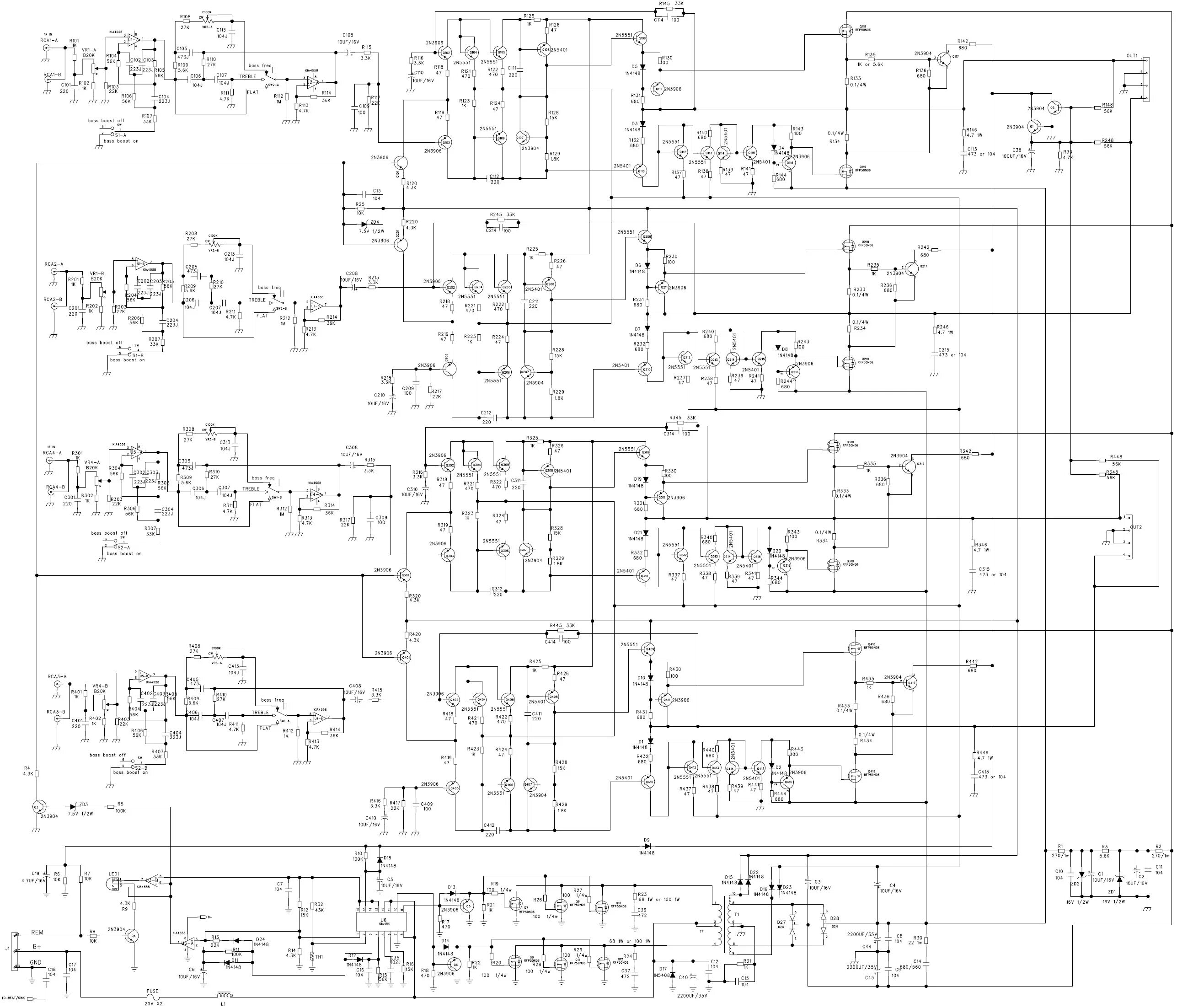
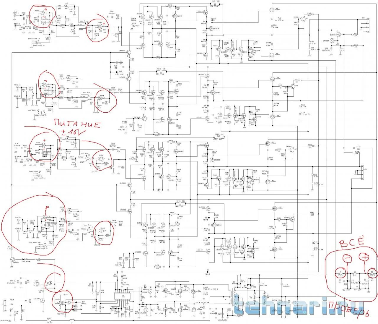
Supra a4270