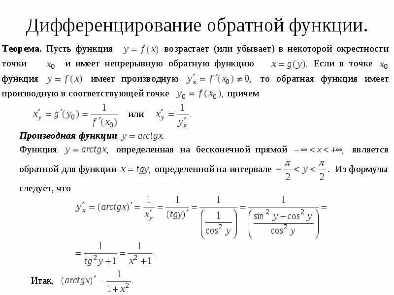
Существование обратной функции