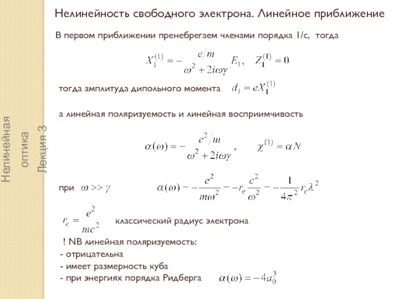
Свободный электрон пример