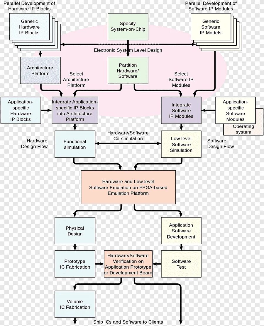
System on chip