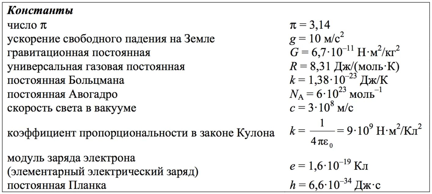
Таблица постоянных чисел