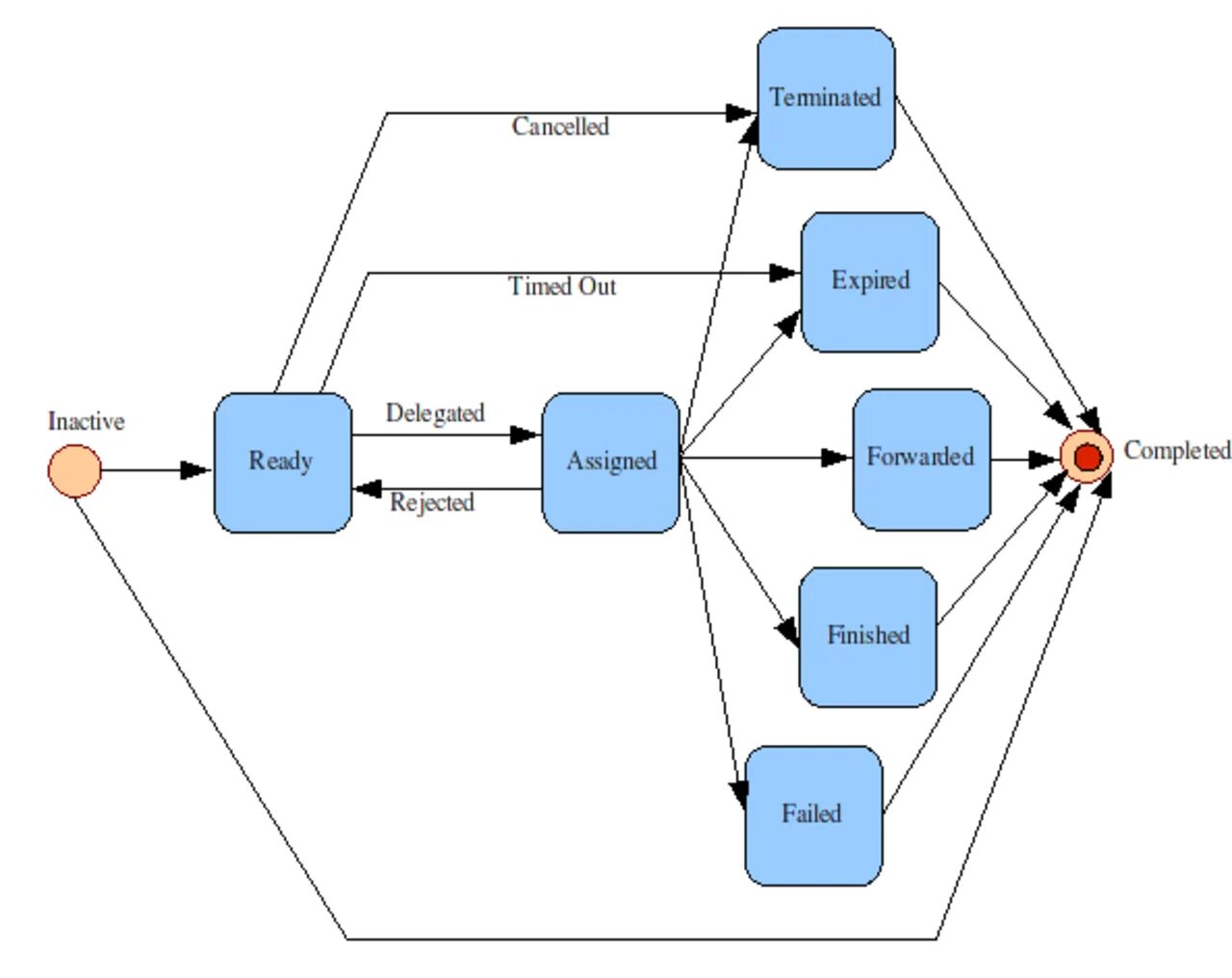
Task completion rejected