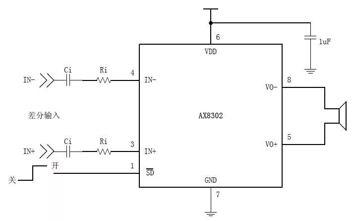
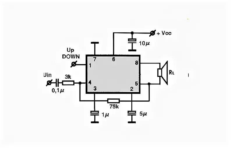
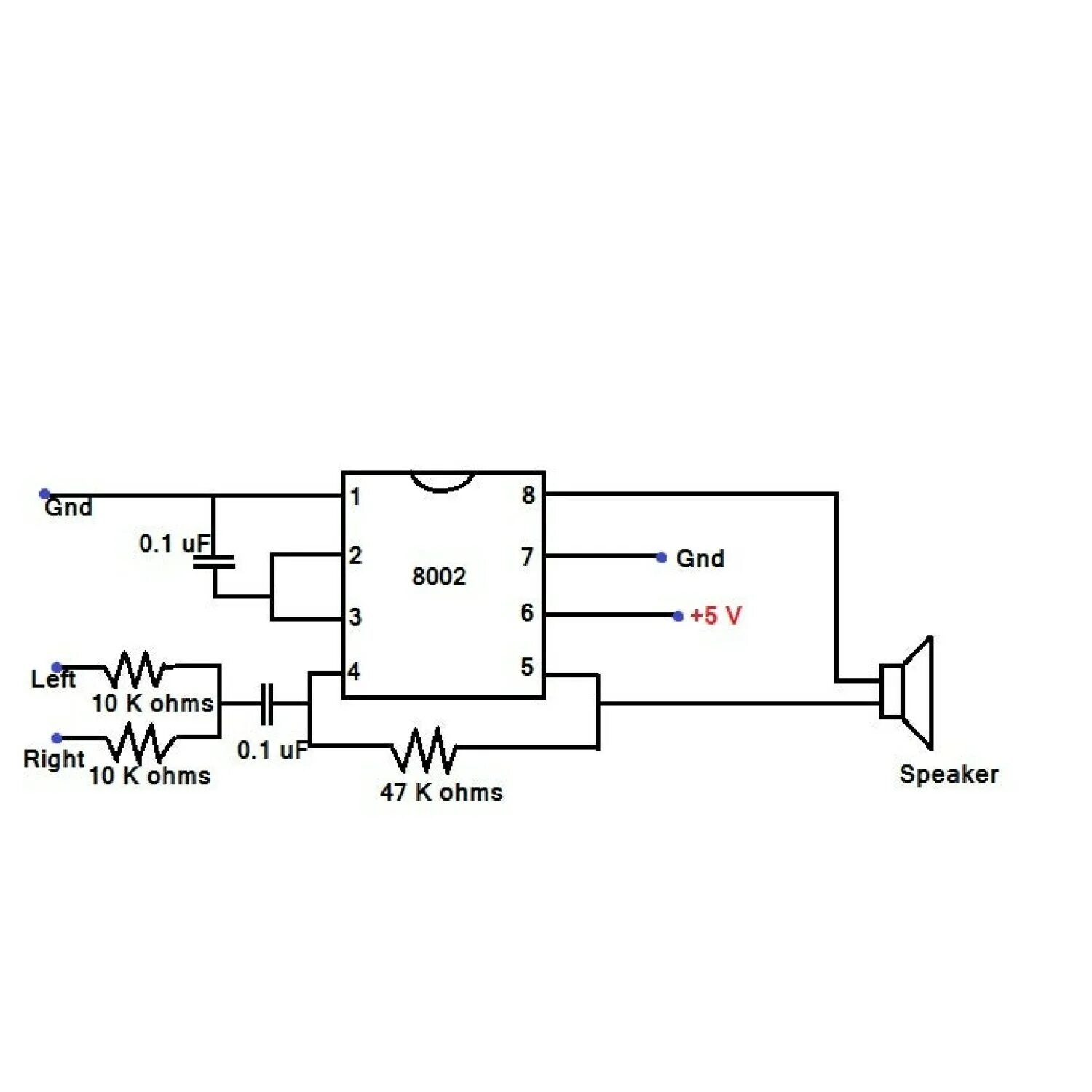
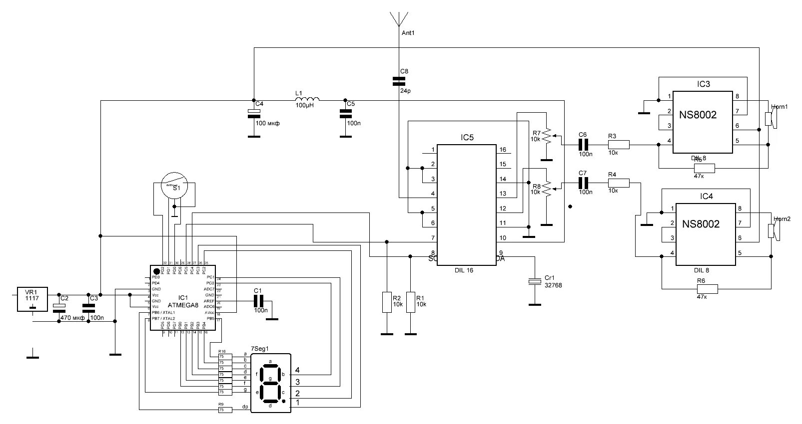
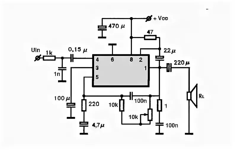
Tc8002d схема подключения