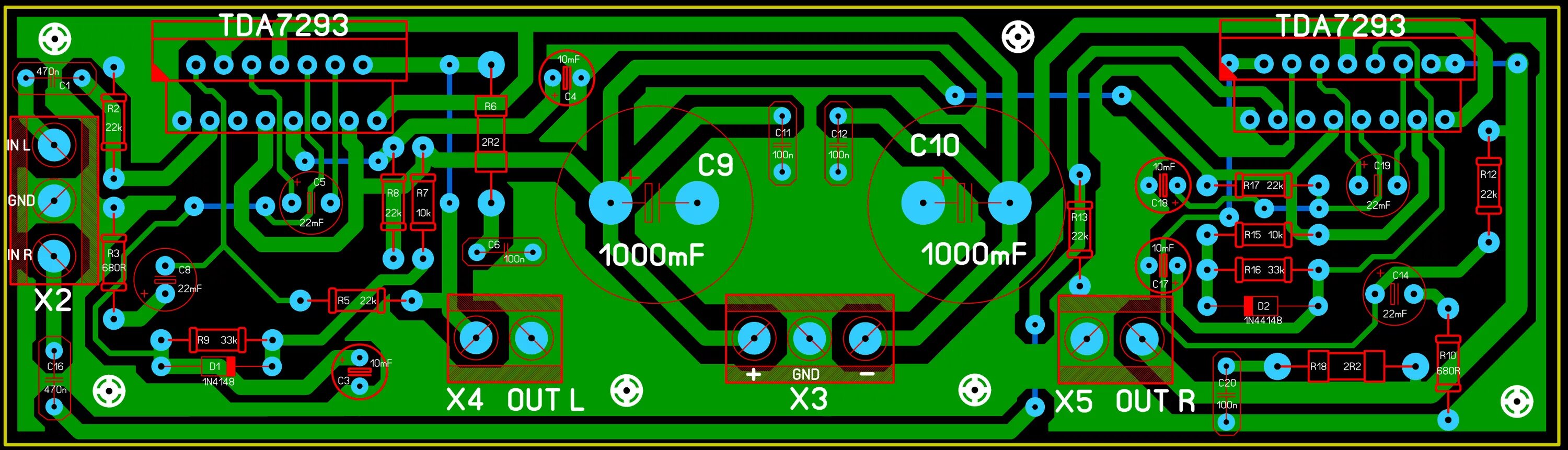
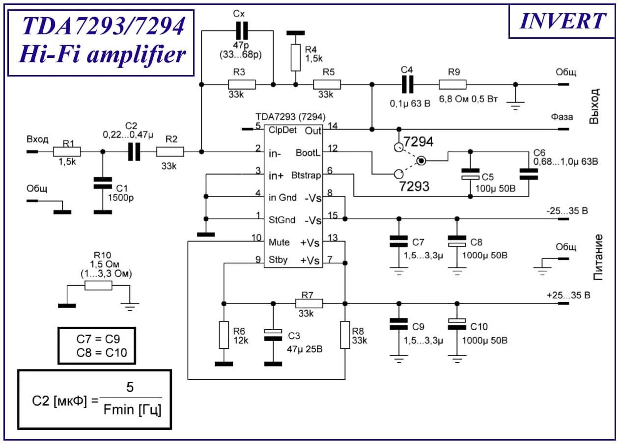
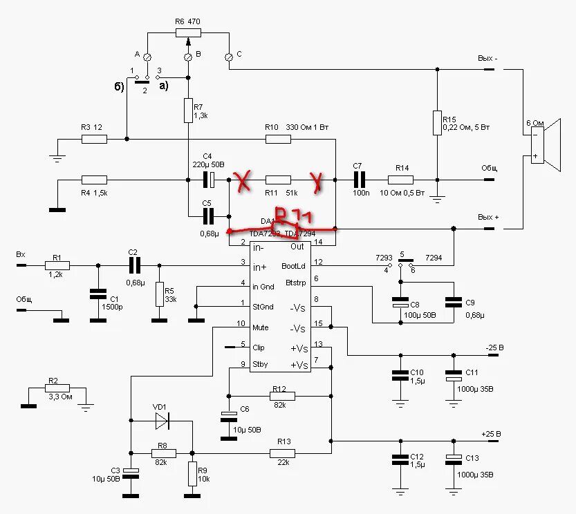
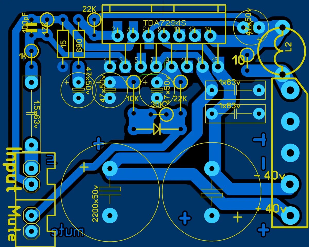
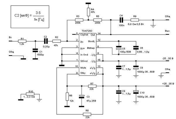
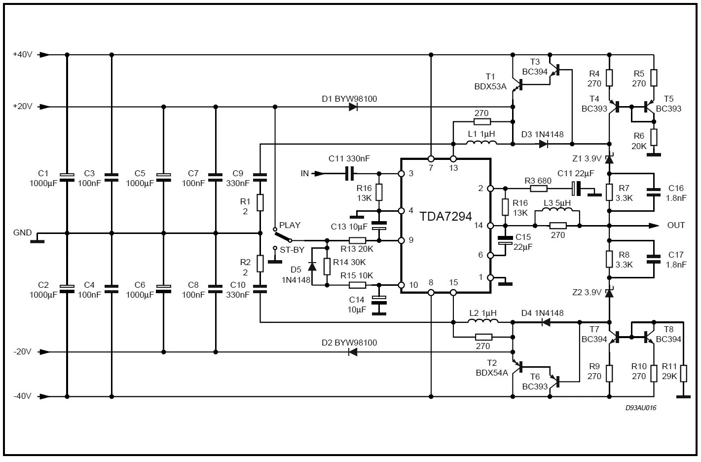
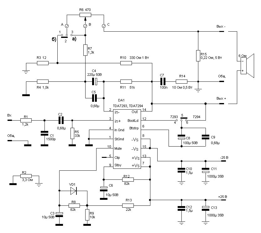
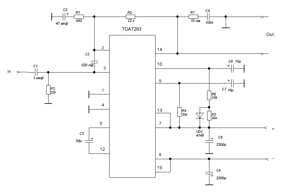
Тда 7293