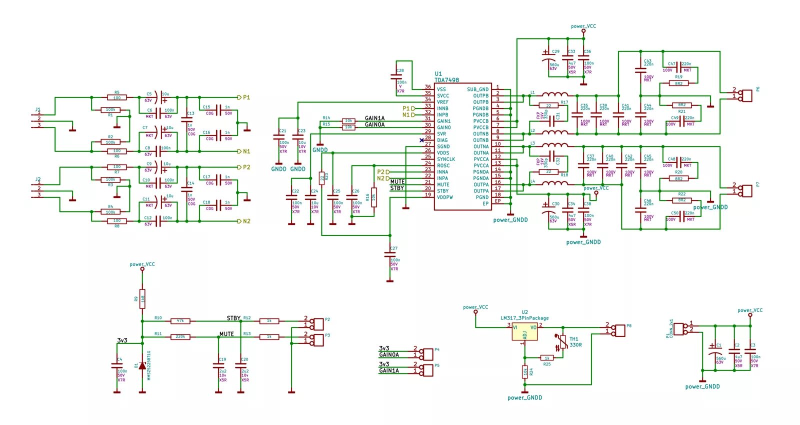
Tda7498e