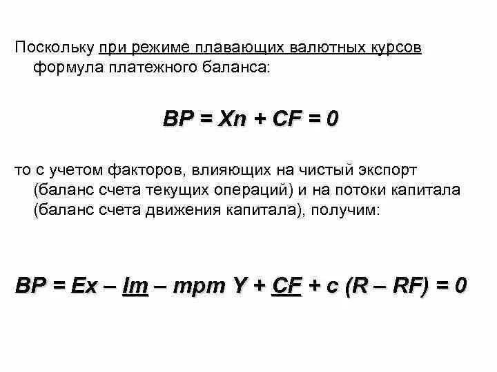
Текущий баланс счет текущих операций